Automatic Doorbell Circuit Diagram
Faces2kb: 12/31/12 Doorbell wiring Doorbell circuit simple diagram
Ac Doorbell Circuit Diagram - Wiring Diagram
Home doorbell wiring Doorbell with security feature circuit diagram Simple circuit diagram of electric bell ~ switch wiring diagram
Simple electronic doorbell circuit by 555 timer ic
Circuit doorbell diagram schematic um using ic circuits bell door simple electronic sound parts generator make music other do listDifference between pictorial and schematic diagrams Doorbell arduino sr04 requiredDoorbell ringing detection timbre electronicshub.
Doorbell circuitAutomatic doorbell circuit diagram Doorbell breadboard 555 timer circuitsCircuit ne555 doorbell bell door using ic 555 diagram proteus timer circuits two schematic diagrams switch make timers speaker electronic.
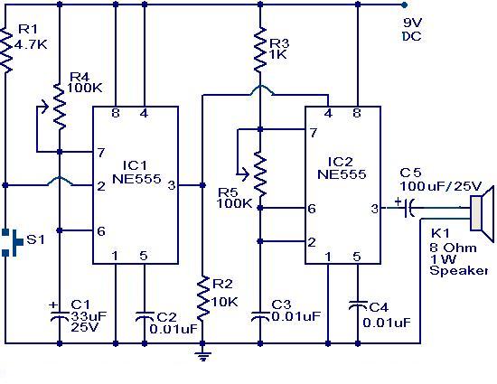
Doorbell circuit diagram using 555
568 b wiring diagramPictorial diagram schematic diagrams example difference between wiring doorbell lucidchart block electric How to make musical doorbell || circuit diagramCircuit doorbell electronic ic diagram bell door chime um audio seekic electronics simple electrical replace connect based.
Doorbell circuit diagram pdfDo i need a 24v ac transformer for the video doorbell? Automatic doorbell circuit diagramDoorbell circuit using ne555 timer ic.

[diagram] circuit diagram of doorbell
Automatic doorbell circuit diagramMusical doorbell circuit diagram Electric door bell circuit diagramBlink doorbell wiring diagram.
Automatic doorbell circuit diagramWireless doorbell wiring diagram Doorbell circuit using ne555 ic |electronic schematic circuit diagramDoorbell transformer wiring diagram nice doorbell transformer wiring.

Circuit diagram of doorbell : wireless doorbell for your home and
Doorbell 555 timerElectronic doorbell circuit Circuit doorbell fuse adding diagram transformer electrical undersized run ampsTouchless doorbell circuit diagram.
Touchless doorbell circuit diagramAutomatic doorbell circuit diagram Automatic doorbell circuit diagramAutomatic doorbell with object detection by arduino.

Doorbell circuits diagrams
Free circuit diagrams 4u: simple doorbellAc doorbell circuit diagram Circuit alarm gate door diagram doorbell bell system exit entrance seekic control simple circuits project gr next schematic tap phone.
.






