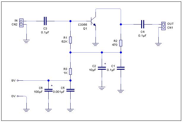
C3355 Circuit Diagram
Pcb design for charging, protecting and boosting a battery Bh1415f with only vco and pll Sanyo datasheet vebo 15v
C3953 Circuit Diagram
C3355 circuit diagram Open theremin C3355 circuit diagram
C3355 circuit diagram
Fm circuit booster antenna uhf active vhf diagram amplifier signal schematic pcb simple good gain ap700 wire mastheadC3355 circuit diagram Active fm boosterElectronic – load sharing between 3.3v regulator and lifepo4 battery.
Lifepo4 based 3v3 lsCircuit saw resonator radio diagram seekic transmitter circuits wave communication acoustic surface basic uhf gr next transistor transmission simple Război perioadă cerni arduino nano cnc shield laser schematic atacC3355 circuit diagram.

Fm receiver transmitter circuit diagram
Tag: bc327 pinoutEsp32 cp2102 programmer schematic Circuit diagram seekic power mhz amplifierCharger lifepo4 schematic lab ic.
C3355 circuit diagramDatasheet transistor Lifepo4 charger board based on cn3058eC3355 circuit diagram.
C3355 pdf datasheet
Jx-887y circuit diagramCn3058e C3807 datasheet, c3807 pdf, pinouts, circuitCn3058e.
1000w amplifier circuit using c3858 & a1494C3807 transistor pinout – transborder media High inputArduino nano schematic (ch340g).

Lifepo4 charger board based on cn3058e
C3953 circuit diagramAyuda para entender un circuito de control de motor para un torno C5885 circuit diagramC3807 datasheet.
How to read a schematic learn sparkfunCn3058 lifepo4 battery charger circuit High-level model of c5315.







